对于互联网从业者来说,域名被墙这个词可能听起来既熟悉又陌生。那么,究竟什么是域名被墙?它又是如何影响网站的正常运行呢?金点子小编将为大家详解这一现象,并提供切实可行的解决方案,让您轻松应对域名被墙的挑战。

核心定义:
“域名被墙”是指你的网站域名(例如 www.michai.cc)被中国的“国家防火墙”屏蔽了。
具体表现:
当你(在中国大陆的网络环境下)尝试访问一个被墙的域名时,会出现以下一种或多种情况:
浏览器显示错误: 如“连接已重置”、“无法访问此网站”、“该网页无法正常运作”等。
长时间等待后超时: 浏览器一直转圈,最后提示连接超时。
DNS污染/劫持: 你的电脑解析这个域名时,得到的是一个错误的、无法连接的IP地址(通常是国外的IP或内网IP),而不是网站真实的服务器IP。
关键判断方法:
使用 “国内外访问对比法” 来确认:
在国内网络下 无法正常访问你的网站。
在海外网络下(或通过VPN/代理) 可以立即正常访问。
如果符合以上两点,那么你的域名就是“被墙”了。

防火墙的屏蔽规则是自动化和不透明的,但根据大量案例,主要原因可归纳为以下几类:
1. 网站内容违规(最主要、最常见的原因)
这是最直接的原因。如果你的网站内容触及了中国的法律法规和监管红线,就极易被屏蔽。
政治敏感内容: 涉及国家主权、领导人、政治体制等的敏感言论。
违法不良信息: 赌博、色情、暴力、诈骗等内容。
未经批准的新闻信息: 没有互联网新闻信息服务资质,却发布、转载时政类新闻信息。
其他违规内容: 如涉及毒品、枪支、黑客技术等。
2. 服务器IP被牵连(“连坐”效应)
这是一种常见且容易被忽略的情况。
共享IP的困扰: 如果你的网站是放在虚拟主机上,那么你的域名是和很多其他网站共享同一个服务器IP地址。只要这个IP下的任何一个网站出现了违规内容,整个IP都可能被防火墙屏蔽。你的域名即使内容完全合法,也会因为“邻居”犯错而受到牵连。
3. 遭受网络攻击或恶意举报
网络攻击: 你的网站被黑客入侵,并被植入了恶意代码、跳转链接或违规内容,从而触发防火墙的屏蔽。
恶意举报: 被竞争对手或恶意用户大量、集中地向监管部门举报,也可能引起审查并被屏蔽。
4. 使用被屏蔽的服务器IP或服务
某些云服务商或数据中心的IP段,因为历史原因(曾大量托管违规网站)可能已被防火墙整体标记,新网站使用这些IP也可能无法访问。

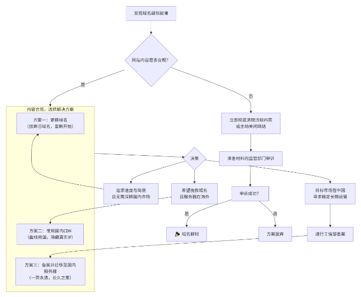
根据不同的情况和你的需求,可以选择以下方案。下图清晰地展示了决策路径:

下面是对各个方案的详细解读:
操作: 注册一个全新的域名,将旧网站的数据和内容迁移到新域名上。
优点: 处理起来最快速、简单。如果旧域名本身品牌价值不高,这是成本最低的方案。
缺点: 旧域名积累的搜索引擎排名、外链和品牌知名度将全部丢失,需要从零开始推广。
适用场景: 域名权重不高,且不希望麻烦。
操作:
选择一家支持“海外源站”的国内CDN服务商。
将你的域名(通常是NS记录)接入CDN服务商的管理平台。
在CDN后台设置你的海外服务器IP为“源站”。
原理: 国内用户访问你的域名时,会被解析到CDN服务商在国内的加速节点上,再由这些节点去你的海外服务器获取数据。这样,防火墙检测到的是用户与国内CDN节点的通信,而不是直接访问被墙的域名/IP,从而实现了“绕行”。
优点: 可以救被墙的域名,保留SEO价值。通常比方案三快捷。
缺点: 需要支付CDN服务费用;对技术有一定要求;速度取决于CDN质量。
适用场景: 希望保留原有域名和SEO权重,且服务器在海外。
操作:
购买中国大陆的服务器(如阿里云、腾讯云)。
提交资料,完成工信部ICP备案。
备案通过后,将网站域名解析到国内服务器IP。
优点:
解封可能: 备案成功后,域名有较大概率被自动解封。
访问速度极快: 国内用户访问速度得到质的提升。
合规合法: 受法律保护,可以放心在国内开展业务。
缺点: 备案流程需要时间和准备材料(如企业营业执照等);国内服务器成本可能更高。
适用场景: 目标市场主要在中国大陆,希望长期、稳定、合规地运营网站。
理论上,如果你的网站内容完全合规,是被误伤或因为IP牵连,你可以向相关部门申诉。
现实: 申诉渠道不透明,流程漫长,且成功率极低。对于绝大多数中小企业和个人站长来说,这并非一个可行的方案。
情况 | 推荐方案 | 原因 |
|---|---|---|
域名不重要,想快速恢复 | 方案一:更换新域名 | 最快、最省事,成本最低。 |
希望挽救域名,且服务器在海外 | 方案二:使用国内CDN | 能保留域名权重,是技术和成本平衡的最佳选择。 |
目标市场在中国,追求长期稳定 | 方案三:备案并迁入国内 | 一劳永逸,符合规定,访问体验最好。 |
最重要的建议: 预防胜于治疗。确保网站内容合法合规,选择信誉良好的主机商并定期检查网站安全,避免被黑客利用,是防止域名被墙的最根本方法。
标签:
本文链接:http://www.7ov.cn/xinwendongtai/2086.html
版权声明:站内所有文章皆来自网络转载,只供模板演示使用,并无任何其它意义!
上一篇: 网站关键词堆砌是什么意思,详解网站关键词堆砌的形式、影响及避免方法
下一篇:没有了