在 EyouCMS 后台清除缓存时出现报错是一个常见但令人头疼的问题。这通常与文件权限、磁盘空间或程序代码有关。请不要慌张,我们可以按照从简单到复杂的顺序进行排查,一步步找到问题根源并解决它。

首先,观察报错信息的类型,这能给我们最重要的线索。
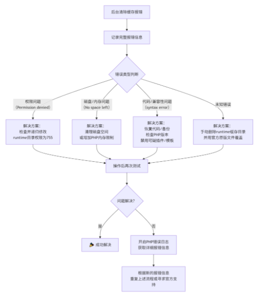
记录完整的报错信息
这是最关键的一步!请将页面上显示的完整错误提示(包括英文代码、文件路径、行号等)截图或完整复制下来。
常见的报错类型有:
文件/目录权限错误: 提示 Permission denied、failed to open stream。
磁盘空间不足: 提示 No space left on device。
php语法错误或函数执行错误: 提示 syntax error、unexpected T_STRING、call to undefined function等。
进行基础服务器环境检查
检查磁盘空间: 登录你的服务器或虚拟主机管理面板,检查网站所在磁盘的空间是否已满。这是最常见的原因之一。
检查内存限制: 在 php.ini配置文件中,检查 memory_limit的值是否设置过小(例如低于128M),清除缓存可能需要较多内存。
以下是根据不同报错信息的最常见解决方案。
报错特征: 包含 Permission denied、failed to open stream、is not writable等字样。
解决方案: 确保 EyouCMS 的缓存目录和文件对 Web 服务器运行用户(如 www、nginx、apache)是可写的。
找到缓存目录: EyouCMS 的缓存目录通常位于 /runtime/(在网站根目录下)。
通过FTP/SFTP或服务器面板修改权限:
推荐权限(Linux/Unix服务器):
将 /runtime/目录及其下所有子目录和文件的权限递归设置为 755(目录)和 644(文件)。
如果 755 无效,可以临时尝试 777 以确认是否是权限问题。注意: 权限 777 是不安全的,在问题解决后应改回 755。
如何修改:使用 FTP 工具(如 FileZilla)右键点击 runtime目录,选择“文件权限”或“CHMOD”。
使用 SSH 命令(需服务器权限):
<PRe class="ybc-pre-component ybc-pre-component_not-math"># 进入网站根目录 cd /path/to/your/website # 递归更改 runtime 目录及子目录权限为 755 chmod -R 755 runtime/ # 递归更改 runtime 目录下所有文件权限为 644 find runtime/ -type f -exec chmod 644 {} \;报错特征: 提示具体的语法错误或未定义函数。
解决方案:
检查代码完整性:
近期是否修改过程序代码或安装/更新了插件/模板?一个错误的逗号、括号或函数调用都可能导致此问题。
恢复备份: 如果修改过代码,请用备份文件覆盖恢复。
检查PHP版本兼容性:
确保你服务器上的 PHP 版本与当前使用的 EyouCMS 版本兼容。过旧或过新的 PHP 版本都可能引发问题。可以尝试在后台切换 PHP 版本(如果主机支持)。
检查并重命名有问题的插件/模板:
这是导致清除缓存报错的常见原因。通过 FTP 进入 /plugins/或 /template/目录,临时重命名你可能怀疑有问题的插件或模板的文件夹(例如在文件夹名后加 _backup)。
重命名后,刷新后台再次尝试清除缓存。如果成功,说明问题就出在你刚重命名的插件或模板上。你需要联系插件/模板开发者寻求更新或支持。
如果以上方法都无法解决,请尝试以下“组合拳”:
手动删除缓存(最有效的方法):
通过 FTP/SFTP 工具或服务器文件管理器,直接删除 runtime/目录下的所有文件夹和文件。
注意: 是删除 runtime/目录下的内容,而不是 runtime目录本身。保留 runtime这个空文件夹。
删除后,刷新网站前台和后台,系统会自动重新生成所需的缓存文件。然后回后台再次尝试清除缓存,看是否正常。
修复或重置EyouCMS核心文件:
从 EyouCMS 官方渠道下载与你当前版本完全一致的完整安装包。
除 runtime/目录和 config/目录(包含数据库配置)外,用官方原版文件覆盖所有程序文件。这可以修复因核心文件损坏或篡改导致的问题。
重要: 操作前务必备份整个网站和数据库!
检查并开启PHP错误日志:
如果报错信息不完整,可以尝试开启详细错误日志来获取更多信息。
在网站根目录的 config/database.php文件末尾(return [ ... ];的括号后面),临时添加以下代码:
// 开启所有错误报告
error_reporting(E_ALL);
ini_set('dISPlay_errors', 'On');再次执行清除缓存操作,页面上可能会显示更详细的错误信息,便于精准定位问题。问题解决后,务必删除或注释掉这几行代码,以免泄露服务器信息。
遇到 EyouCMS 后台清除缓存报错,可遵循下图所示的排查路径,高效解决问题:

如果所有方法都尝试后问题依旧,请带着你记录下的完整报错信息、EyouCMS版本、PHP版本等信息,前往 EyouCMS 官方论坛或社区寻求帮助,官方技术人员能提供最专业的支持。
标签:
本文链接:http://www.7ov.cn/xinwendongtai/2095.html
版权声明:站内所有文章皆来自网络转载,只供模板演示使用,并无任何其它意义!
上一篇: eyoucms表单提交前怎么加验证码?